My heart is aching and in pain. I am torn inside. On the one hand, the pope is my spiritual father. When I came into the Catholic Church, from Anglicanism, I accepted him as my spiritual father. Even though I have disagreements with him, and I’ve even been extremely frustrated with him, he is still my spiritual father. On the other hand, tradition is my spiritual mother. Tradition is what led me into the Catholic Church from Anglicanism. So let me ask you this question. When you were a child, and you overheard your real mother and father arguing in the other room, did you want one of them to win? Or did you just want them to stop fighting?
That’s where I’m at right now. I just want my spiritual father and mother to stop fighting. As a convert to the Catholic Church, watching this all unfold is tearing me apart inside, and I just want it to end. Obviously, the problems in the Church are deep, and nothing I propose here is going to fix everything. There are big doctrinal issues to be considered in the months ahead. There are even bigger issues concerning the very nature of the Church that will be undertaken in the years ahead. I’m sure I’m not alone in saying that I fear this whole synodal process that Pope Francis has embarked us upon. I fear for the future of the Church, the future of my children as Catholics, even my own future. Still, other than prayer, there is nothing I can do about that. I can, however, make one modest proposal that may possibly be a solution to one thing, and that is the liturgy feuds that have erupted in the Catholic Church following the publication of Traditionis Custodes by Pope Francis in 2021.
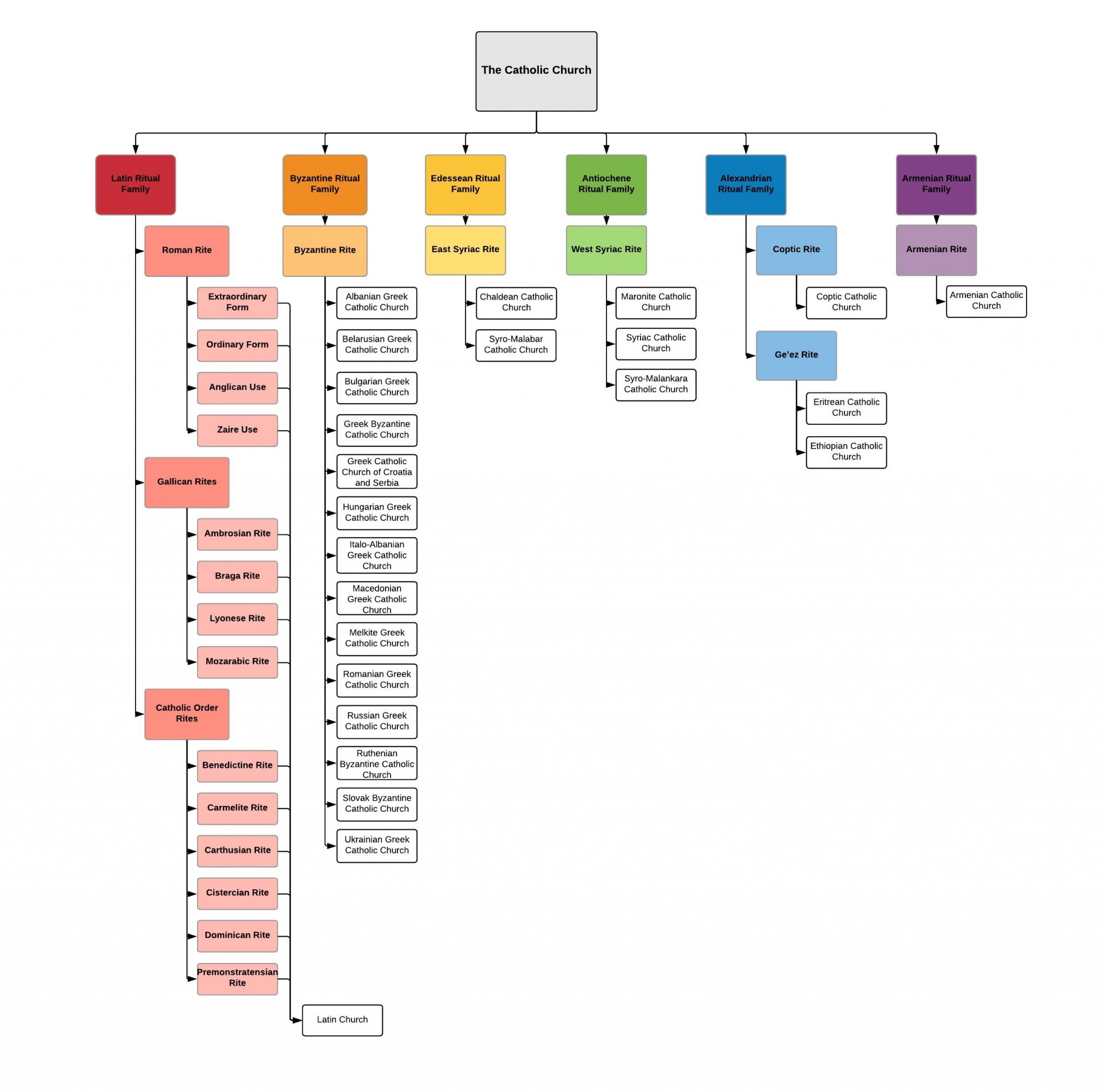
My proposal is fairly simple. When we consider the way the Catholic Church is constructed, the layout is almost exactly opposite between East and West. In the East, a single rite consists of one or more juridical churches. In the West, however, there is only one juridical church, the Latin Church, consisting of many different liturgical rites. The Roman Rite itself, however, is the most confusing, and that may be contributing to the problem of liturgical feuds within the Latin Church. The following diagram illustrates…

Here in the West, most of us are only familiar with the Latin Ritual Family. Most of us within that family are only familiar with the form of liturgy known as the “Ordinary Form,” which was designated so by Pope Benedict XVI, to contrast it with the “Extraordinary Form” which was the traditional Latin mass celebrated before 1970. These two, according to Pope Benedict XVI constituted the “two forms” of the Roman Rite. Pope Francis, however, doesn’t seem to use these terms, preferring instead to refer to the “Ordinary Form” simply as the 1970 Missal or Novus Ordo (New Order), and the “Extraordinary Form” as the 1962 Missal or Vetus Ordo (Old Order). Fewer Catholics are familiar with the “Anglican Use,” which is now called the “Ordinariate Form” (an ambiguous term) which is growing in North America and the United Kingdom. (This is the form of liturgy I belong to.) Going down the list, in the diagram above, most Catholics have little knowledge of the other uses and rites in the Latin Ritual Family.
Pope Benedict XVI greatly liberalized usage of the “extraordinary form” (1962 Missal or Vetus Ordo) in his 2007 decree Summorum Pontificum. However, Pope Francis’ decree of Traditionis Custodes, in 2021, completely reversed Benedict’s decree and placed heavy restrictions on the 1962 Missal, allowing local bishops to place even further restrictions on it. This has caused some bishops to suppress the 1962 Missal entirely, effectively banning all celebrations of the traditional Latin mass in their dioceses.
The stated reason for this reversal, according to Traditionis Custodes, was a growing animosity toward the 1970 Missal and Vatican II, sometimes found in parishes where the 1962 Missal is commonly celebrated. Speaking from personal experience, this is not usually the case. However, I cannot deny that it does exist in some places and among some Catholics. That said, this seems like more of a pastoral problem to me, which should be handled pastorally and not through draconian edicts that suppress the liturgy many young Catholics have come to know and love.
Therefore, my modest proposal is as follows. Perhaps the pope should just simplify things. This may have the effect of ending the liturgy feuds and bring a small semblance of peace in worship during these very tumultuous times in the Church.
To do this, perhaps the pope should simply get rid of all the designation of “uses” and “forms” in the Roman Ritual Family, and re-designate them as follows…
- Ordinary Form or 1970 Missal —> Roman Rite
- Extraordinary Form or 1962 Missal —> Tridentine Rite
For the Tridentine Rite, perhaps new ordinariate jurisdictions could be formed, which would solve the problem of intra-diocesan battles over liturgical forms, and make it easy for Rome to insure fidelity to the papacy and Vatican II. By placing ordinary bishops over these ordinariates, the pope and Dicastery for the Doctrine of the Faith (DDF) could much more easily keep tabs on a small handful of bishops, rather than having to track the multitudes of fraternities and institutes that currently use the 1962 Missal.
Then, designate a new subset of “ecumenical rites” under the Roman Ritual Family as follows…
- Anglican Rite (or English Rite) for the Anglican Patrimony Ordinariates
- Zaire Rite to replace the Zaire Use
- (opening room for future ecumenical rites, such as Lutheran, Amazonian, etc.)
I would also propose the ordination of viri probati (mature and trustworthy men) be permitted in those ecumenical rites where such a practice would be congruent with the ecclesial communions from which many in those ecumenical rites come. I’m speaking specifically of the Anglican (or English) Rite, which was originally established for converts from Anglicanism and Methodism. However, such a provision need not be limited to this ecumenical rite alone. It could just as easily apply toward others.
I think making this small change would not only do much to end the liturgical feuds that exist between adherents of the 1970 Missal and 1962 Missal. I think it would also bolster the implementation of Vatican II, sending a very clear message that the 1964 Vatican II Decree on Ecumenism: Unitatis Redintegratio is very much a part of the life of the Church today. As it is perpetually fulfilled in the Western ecumenical rites, named so after the decree itself.
Shane Schaetzel is an author of Catholic books and he is an Evangelical convert to the Catholic Church. His articles have been featured on LifeSiteNews, The Remnant Newspaper, Forward in Christ, and Catholic Online. You can read Shane’s books at ShaneSchaetzel.Com

I would love to belong to the Tridentine Rite if such thing exists.
From your mouth to God’s ear.
Rome will not allow separate lines of episcopal consecrations and ordinations to any ritual group that is viewed as having a risk of seeing itself as the FaithfulRemnant(TM) aka TrueChurch(TM).